घर » इंडस्ट्रीज » चिकित्सा/दंत उत्पाद » 3डी मुद्रित इलेक्ट्रॉनिक त्वचा - मानव-कंप्यूटर इंटरेक्शन

3डी मुद्रित इलेक्ट्रॉनिक त्वचा - मानव-कंप्यूटर इंटरेक्शन

पूछना

facebook sharing button
twitter sharing button
line sharing button
wechat sharing button
linkedin sharing button
pinterest sharing button
whatsapp sharing button
sharethis sharing button

'स्पर्श की भावना को दोहराने और इसे विभिन्न प्रौद्योगिकियों में एकीकृत करने की क्षमता मानव-कंप्यूटर संपर्क और उन्नत संवेदी अनुभवों के लिए नई संभावनाएं खोलती है जो उद्योग में क्रांति लाने और विकलांग लोगों के लिए जीवन की गुणवत्ता में सुधार करने की क्षमता रखती है।' बायोमेडिकल इंजीनियरिंग विभाग के प्रोफेसर और अनुसंधान निदेशक डॉ. अखिलेश गहरवार ने कहा।

1

पेपर के प्रमुख लेखक डॉ. गहरवार के पूर्व छात्र और अब एक्सेंट बायोसाइंसेज के वैज्ञानिक कैवल्य देव और गहरवार की प्रयोगशाला में फुलब्राइट नेहरू के पूर्व शोधकर्ता शौनक रॉय हैं।


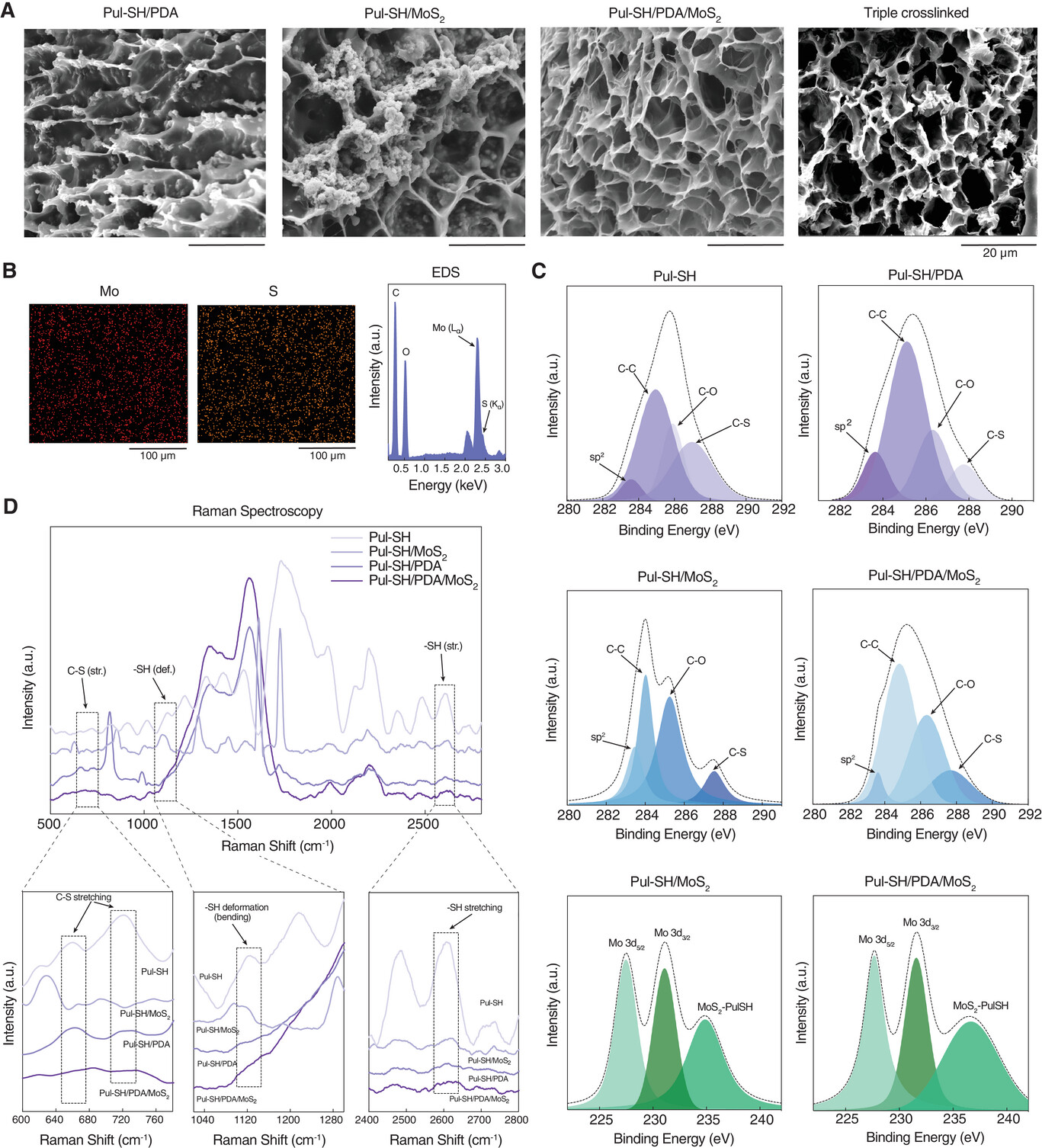
इलेक्ट्रॉनिक त्वचा के निर्माण में चुनौती उन सामग्रियों को विकसित करना है जो टिकाऊ हों और मानव त्वचा के लचीलेपन की नकल करें, बायोइलेक्ट्रिक सेंसिंग क्षमताओं को शामिल करें, और पहनने योग्य या प्रत्यारोपण योग्य उपकरणों के लिए उपयुक्त हों।'अतीत में, इन प्रणालियों की कठोरता हमारे शरीर के ऊतकों के लिए बहुत अधिक थी, सिग्नल ट्रांसडक्शन में बाधा उत्पन्न करती थी और जैव-अजैविक इंटरफेस में यांत्रिक बेमेल पैदा करती थी,' डीओ ने कहा।शोधकर्ताओं ने हाइड्रोजेल-आधारित प्रणाली में 'ट्रिपल क्रॉसलिंकिंग' रणनीति शुरू करके लचीले बायोइलेक्ट्रॉनिक्स के क्षेत्र में प्रमुख सीमाओं में से एक को सफलतापूर्वक संबोधित किया है।

2

नैनोइंजीनियर्ड हाइड्रोजेल का उपयोग 3डी प्रिंटिंग इलेक्ट्रॉनिक स्किन की प्रक्रिया में कुछ चुनौतियों का समाधान करता है।हाइड्रोजेल ई-स्किन निर्माण प्रक्रिया के दौरान कतरनी तनाव के तहत चिपचिपाहट को कम करने में सक्षम है, जिससे इसे संभालना और हेरफेर करना आसान हो जाता है।टीम का कहना है कि यह सुविधा जटिल 2डी और 3डी इलेक्ट्रॉनिक संरचनाएं बनाने में मदद करती है, जो मानव त्वचा की बहुमुखी प्रकृति की नकल करने का एक महत्वपूर्ण पहलू है।


शोधकर्ताओं ने इलेक्ट्रॉनिक त्वचा को गीले ऊतकों से चिपकने में मदद करने के लिए मोलिब्डेनम डाइसल्फ़ाइड नैनोकंपोनेंट्स (परमाणु संरचना में दोष वाली एक सामग्री जो उच्च विद्युत चालकता की अनुमति देती है) और पॉलीडोपामाइन नैनोकणों में 'परमाणु दोष' का भी उपयोग किया।


3

रॉय बताते हैं: 'ये विशेष रूप से डिज़ाइन किए गए मोलिब्डेनम डाइसल्फ़ाइड नैनोकण एक क्रॉसलिंकिंग एजेंट के रूप में कार्य करते हैं, एक हाइड्रोजेल बनाते हैं, और इलेक्ट्रॉनिक त्वचा को विद्युत और तापीय चालकता देते हैं। हम इसे एक प्रमुख घटक के रूप में उपयोग करने और सामग्री की चिपकने की क्षमता के बारे में रिपोर्ट करने वाले पहले व्यक्ति हैं संभावित स्वास्थ्य देखभाल अनुप्रयोगों के लिए गीला ऊतक विशेष रूप से महत्वपूर्ण है, क्योंकि इलेक्ट्रॉनिक त्वचा को गतिशील, गीली जैविक सतहों के अनुरूप और चिपकने की आवश्यकता होती है।'


अन्य सहयोगियों में टेक्सास ए एंड एम विश्वविद्यालय के बायोमेडिकल इंजीनियरिंग विभाग में डॉ. लाइमी तियान के समूह के शोधकर्ता और भारत में मंडी इंस्टीट्यूट ऑफ टेक्नोलॉजी के डॉ. अमित जयसवाल शामिल हैं।


ई-स्किन के लिए भविष्य के अनुप्रयोग व्यापक हैं, जिनमें पहनने योग्य स्वास्थ्य उपकरण शामिल हैं जो गतिविधि, शरीर के तापमान, हृदय गति और रक्तचाप जैसे महत्वपूर्ण संकेतों की लगातार निगरानी कर सकते हैं।ये उपकरण उपयोगकर्ताओं को फीडबैक प्रदान करेंगे और उन्हें मोटर कौशल और समन्वय में सुधार करने में सहायता करेंगे


3D SHAPING चीन में अग्रणी रैपिड प्रोटोटाइप विशेषज्ञों में से एक है।

त्वरित सम्पक

संपर्क करें

कॉपीराइट© 2023 3डी {[टी0]}.प्रौद्योगिकी द्वारा {[टी2]} Sitemap